埋头办公、图书馆久坐、实验室熬夜、食堂“碳水炸弹”攻击…
校园里的“隐形肥胖”正在悄悄膨胀!
⚡数据警报⚡:超50%中国成年人面临超重困扰,而熬夜党、外卖党的肥胖风险飙升!
体重超标不仅是外形问题,更是糖尿病、心血管疾病、关节损伤等疾病的"预警信号"。

别慌!国家及学校出手送您一份【不挨饿、不暴汗、不emo】的科学甩肉秘籍。
附赠校园特供彩蛋:大学城门诊部一楼大厅、教工饭堂、学生活动中心智能体测站免费测体脂,扫码即领报告!
3秒自测:你的体重达标吗?你是“真学霸”还是“虚胖侠”?
✅ BMI指数:体重(kg) ÷ 身高(m)⟡
✅ 腰围警戒线:男性≥85cm,女性≥80cm→内脏脂肪超标
✅ 体脂率(可用体脂秤测量):男性15-25%,女性20-30%→理想值
成人肥胖判定标准 |
成人肥胖及中心型肥胖分别以BMI和腰围进行判定,详见表1~2。 |
表1 成人体重分类 |
| 表 2成人中心型肥胖分类 |
分类 | BMI值/(kg/m⟡) |
| 分类 | 腰围值/cm |
肥胖 超重 体重正常体重过低 | BMI≥28.0 24.0≤BMI<28.0 18.5≤BMI<24.0 BMI<18.5 |
| 中心型肥胖前期
中心型肥胖 | 85≤男性腰围<90 80≤女性腰围<85
男性腰围≥90 女性腰围≥85 |
注:1.引自:《成人体重判定》(WS/T 428-2013);2. BMI 的计算公式: BMI=体重(kg)/身高(cm)2 3. 腰围:腋中线肋弓下缘和髂嵴连线中点的水平位置处体围的周径长度。 |
|
|
|
|
|
粉碎校园减重谣言!
❌ 谣言1:“不吃主食就能瘦?”
→ 真相:优质碳水(杂粮、薯类)是代谢必需品
❌ 谣言2:“不吃晚饭瘦更快?”
→ 真相:饿到半夜啃泡面,不如食堂选杂粮饭+鸡胸肉+两捧绿叶菜!
❌ 谣言3:“每天万步必瘦?”
→ 真相:间歇性高强度运动燃脂效率更高;课间爬楼梯+实验室深蹲,碎片运动燃脂效率翻倍!
❌ 谣言4:“熬夜能减肥?”
→ 真相:缺觉会让食欲怪兽觉醒!23:30前关灯,瘦素UP,学习工作效率也UP!
❌ 谣言4:“瘦就是健康?”
→ 真相:肌肉量不足的"瘦胖子"同样面临代谢风险
......

校园场景下的科学管理方案
▲智慧饮食篇(一定要管住嘴呀!)
膳食干预是生活方式干预的重要组成部分。想减肥首先坚持“管住嘴”!
• 食堂选餐口诀:"1拳主食+1掌蛋白+2捧蔬菜"
1拳主食:杂粮饭>土豆丝>白米饭
1掌蛋白:清蒸鱼>卤鸡腿>糖醋里脊
2捧蔬菜:绿叶菜>炒茄瓜>油炸藕盒
• 外卖点单技巧:选择清炒/蒸煮菜品,备注"少油少盐"
• 零食替代方案:无糖酸奶>奶茶|烤鹰嘴豆>薯片|黑巧>雪糕|(悄悄塞进书包!)
来看看至指南推荐的减肥饮食模式和如何选择各类食物吧!
《中国超重/肥胖医学营养治疗指南(2021)》推荐饮食模式 |
饮食模式 | 体重减轻 | 证据强度 分级 | 推荐强度 分级 | 备注 |
限能量膳食 | 有效 | / | / |
|
高蛋白饮食 | 有效 | B | 弱推荐 |
|
低碳水 饮食 | 短期 | 有效 | A | 强推荐 |
|
长期 | 一般 | C | 弱推荐 | 安全性有待研究 |
间歇性能量限制 | 有效 | A | 强推荐 |
|
低升糖指数饮食 | 有效 | B | 弱推荐 | 可改善胰岛素抵抗 |
终止高血压饮食 | 有效 | B | 强推荐 |
|
地中海饮食 | 有效 | A | 强推荐 |
|
代餐食品减重 | 有效 | B | 弱推荐 |
|
生物节律与减重 | 有效 | / | / | 短期有效 |
微量营养素 | / | C | 强推荐 |
|
补充益生菌 (特定菌株) | 有效 | C | 弱推荐 |
|
注:具体饮食模式详细要求参考《中国超重/肥胖医学营养治疗指南(2021)》 |
|
|
|
|
|
|
各类饮食选择举例 |
分类 | 优选食物 | 限量食物 | 不宜食物 |
谷薯类 | 蒸煮烹饪、粗细搭配的杂米饭、红薯饭、杂粮面、意面等 | 精白米面类制品,如白米饭、白面条、白馒头、白面包、粉丝、年糕等 | 深加工糯米制品,如酒酿圆子、五花肉粽子等;高油烹饪类主食,如油条、烧饼、炸薯条等;富含添加糖、奶油、黄油的点心零食,如奶油蛋糕、黄油面包、奶油爆米花等 |
蔬菜类 | 非淀粉类蔬菜,如叶类、花类、瓜茄类、果实类等 | 部分根茎类蔬菜、淀粉类蔬菜,如土豆、芋艿、山药等 | 高糖高油烹饪的蔬菜,如炸藕夹、油焖茄子等 |
水果类 | 绝大部分水果,如浆果类、核果类、瓜果类等 | 冬枣、山楂;部分热带水果,如香蕉、榴莲等
| 各类高糖分的罐头水果和果汁 |
畜禽类 | 畜类脂肪含量低的部位和制品,如里脊、腱子肉、血制品等;少脂禽类,如胸脯肉、去皮腿肉、血制品和鸡鸭胗等 | 畜类脂肪相对高的部位,如排骨、肩部肉、舌等;带皮禽类;较多油脂、精制糖、盐等烹饪的畜禽类菜肴 | 畜类脂肪含量高的部位,如肥肉、五花肉、蹄髈、脑花等;富含油脂的内脏,如大肠、鹅肝等;油炸、红烧等高油高盐高糖烹饪的畜禽 |
水产类 | 绝大部分清蒸和水煮河鲜和海鲜 | 较多油脂、精制糖、盐等烹饪的水产类菜肴,如煎带鱼、糖醋鱼等 | 蟹黄、蟹膏等富含脂肪和胆固醇的河海鲜部位;油炸、红烧等高油高盐高糖等烹饪的水产 |
豆类 | 大豆和杂豆制品,如豆腐、无糖豆浆、低盐豆腐干、低糖豆沙等 | 添加糖和脂肪含量相对高的豆制品,如腐竹、素鸡、豆沙馅等 | 高糖高油高盐加工的豆制品,如兰花豆、油豆腐、油面筋、咸豆腐等 |
蛋乳类 | 原味乳制品,如纯奶、无糖酸奶、低盐奶酪等,蒸煮加工的蛋类 | 含有少量调味添加的乳制品和蛋类制品,如含糖酸奶、咸奶酪、少油煎蛋等 | 含有大量添加糖、油脂加工的乳制品和蛋类制品,如复原乳、果味酸奶、炒蛋等 |
坚果类 | 无添加糖和盐的原味坚果 | 少量盐调味的坚果
| 大量盐、奶油、糖等调味的坚果制品 |
调味品类 | 各种植物油、醋、低钠盐、天然植物香辛料等 | 含大量盐的调味品,如豆 瓣酱、黄酱、酱油等;含 大量添加糖或淀粉的调味品,如果酱、甜面酱、蜂蜜等;高饱和脂肪酸的调味品,如黄油、猪油等 | 盐、食糖、糖果;含大量反式脂肪酸的调味品,如人造奶油、起酥油等 |
注:当儿童体重在正常范围内,应该尽量选择“优选食物”。当儿童体重属于消瘦范围,可适度增加“限量食物”。当儿童体重处于超重和肥胖时, 严控“限量食物”和“不宜食物”,同时减少总能量的1/3~1/2,增加蔬菜 类食物,改进烹调方式。 |
▲学术人的运动篇(务必迈开腿呀!)
超重肥胖人群应以减脂为主要目标、维持瘦体重为次要目标进行运动。
推荐长时间中低强度有氧运动,通常需要每日进行一次或两次运动。另外结合抗阻运动有助于在减少身体脂肪的同时维持瘦体重。

忙碌的工作学习时,若难以安排运动时间,善于利用碎片化时间来运动吧!
• 课间5分钟:靠墙静蹲/踮脚爬楼梯(瘦小腿+提臀,一举两得)
• 实验室放松:每1小时做10次深蹲+颈部拉伸(顺便防颈椎病)
• 社交减重:约TA打羽毛球/扔飞盘(燃烧300大卡/小时,脱单率+50%)
• 懒人必杀:睡前5分钟空中蹬自行车(边刷剧边瘦腿)
成年一般人群超重肥胖运动干预方案 |
| 有氧运动 | 抗阻运动 | 柔韧性练习 |
频率 | ≥5天/周 | 2-3天/周 | ≥2-3天/周 |
强度 | 以中等强度(如40%-50%VO2R或HRR) 起始,逐渐递增至较大强度(≥60%VO2R 或 HRR)以获得更多健康收益。 | 60%-70%1RM,可逐渐递增以增加肌力和肌肉量;老年人以40%-50%1RM为起始强度提高力量。 | 拉伸至感觉紧张或轻度不适。
|
时间/推荐量
| 30分钟/天,累计150 分钟/周;逐渐增加至60分钟/天或不少于250-300分钟/周。 | 每个主要肌群进行2-4 组,每组重复8-12 次的练习。 | 静态拉伸 10-30 秒,每个动作重复 2-4 次。 |
类型 | 持续性的、有节奏的、动员大肌肉群的运动(如步行、骑车、游泳)。 | 器械练习和/或自由力量练习。
| 静态拉伸、动态拉伸和/或PNF 拉伸。 |
注:VO2R:储备摄氧量;1RM:1 次重复最大量;HRR:储备心率;PNF:本体感觉神经肌肉促进法。 具体测试方法参考“《ACSM 运动测试与运动处方指南(第 10 版)》,美国运动医学会编;王正珍等译,北京体育大学出版社”。 |
运动干预注意事项:遵循合理的运动流程和科学的锻炼方案,在运动前做好热身准备,运动中避免关节、肌肉、韧带损伤和过度训练,运动后进行充分拉伸恢复并及时补液。
▲代谢调节篇(保障精神心理健康!)
• 设定23:30前熄灯提醒,保证7小时睡眠
• 压力大时练习4-7-8呼吸法(吸气4秒-屏息7秒-呼气8秒)
• 每天晒朝阳15分钟调节生物钟
如发现存在难以抑制对食物的渴望、短时间进食大量食物,伴随停不下来的失控感等情况,必要时进一步寻求专业医学帮助吧。
▲医学治疗篇(医疗机构帮到你!)
通过饮食、运动等生活方式干预仍不能达到减重效果且存在肥胖相关并发症或合并症的成年人者,可中医治疗、药物治疗、手术治疗等方式治疗。具体需要至医疗机构体重管理中心进一步评估并个性化治疗。
▲最后毒鸡汤:
脂肪不会因为你多读一篇论文而消失,但科学管理能让你——
“腰围小一圈,实验数据准一倍,ddl追赶快如风!”
让我们从今天开始,用科学管理为青春赋能!
体重管理是一个长期的过程,需要我们坚持不懈地努力。健康体重不是数字游戏,而是对自己生命的郑重承诺。通过生活方式干预、膳食干预和运动干预,我们可以逐步改善身体状况,达到理想的体重。记住,健康永远是第一位的,不要盲目追求快速减肥,而忽视了身体的健康需求。让我们从现在开始,科学管理体重,拥抱健康的生活方式!

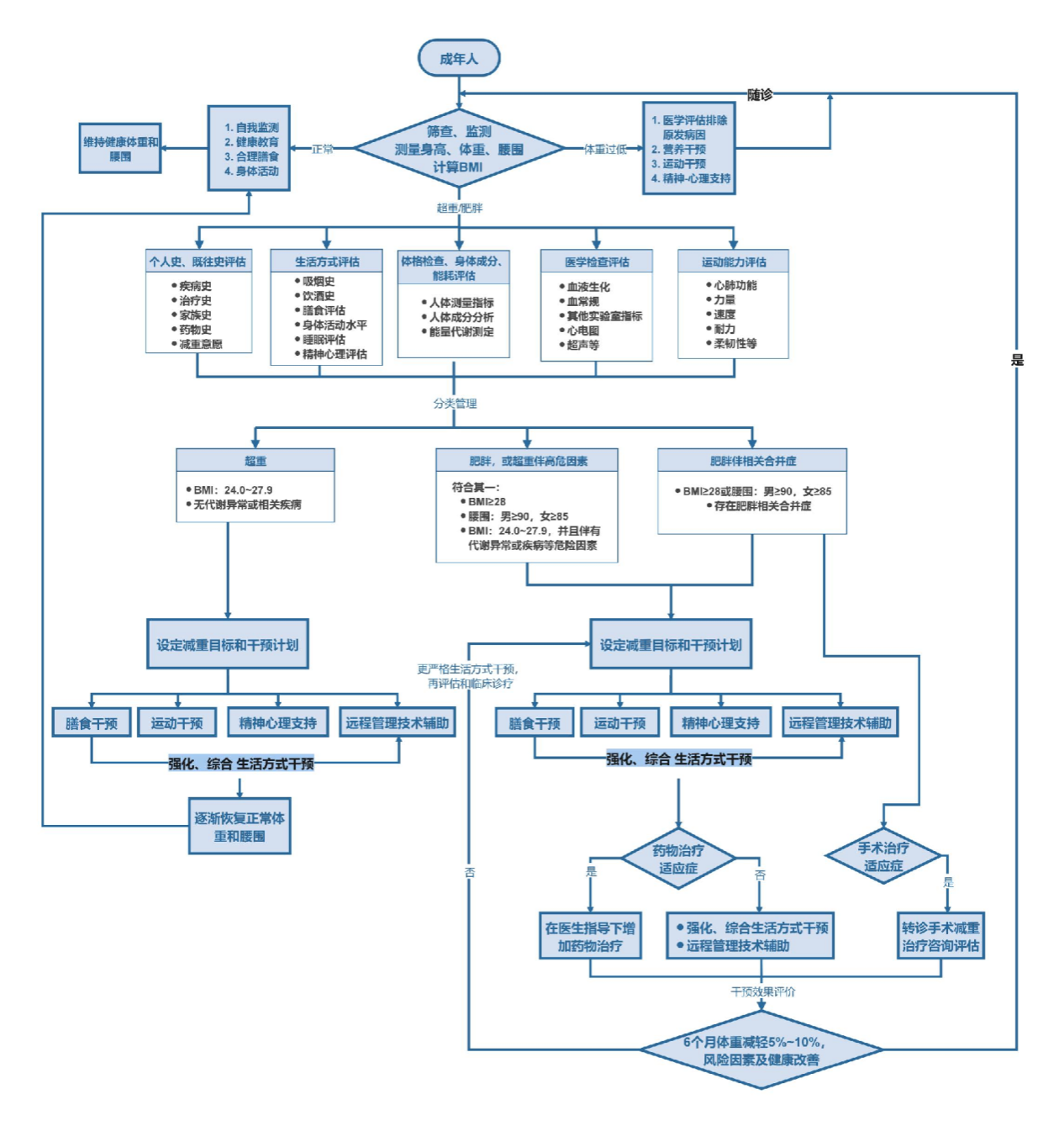
规范化体重管理流程
(撰稿:董雁文;审核:吴成林;审定:官坤祥)
总务后勤部
大学城中医门诊部
2025年5月8日